無料で 3D CG やアニメーションが作成できる Blender で、「ループカット」や「プロポーショナル編集」を使って、平面メッシュからゆらめく旗を作成する手順を紹介します。
※ Youtube 動画「【blender 2.9】カンタン!塔のモデリング ※ナイフ投影の仕様変更あり→コメント欄チェック – YouTube」の 10:00 ~ 12:10 を参考にしています。

※ Blender 4.5.3 LTS を使用します。
平面メッシュを旗の大きさで配置する
3D Viewport で Shift + A キーで表示されるメニュー「メッシュ」→「平面」を選択して、平面メッシュを作成します。
※ 3D Viewport 左上の表示が「編集モード」の場合は TAB キーを押してオブジェクトモードに戻ってから行ってください。
それを選択している状態で、RX90 と入力して、 X 軸中心に 90 度回転させます。

旗にする平面メッシュの大きさや位置を調節します。
- S → Z → マウス移動で縦( Z 軸)に拡大縮小できます。
- S → X → マウス移動で横( X 軸)に拡大縮小できます。
- G → Z → マウス移動で縦( Z 軸)に移動できます。
- G → X → マウス移動で縦( X 軸)に移動できます。

旗をつける棒について
棒の部分は、参考にさせていただいた動画を参考にしてください。
【blender 2.9】カンタン!塔のモデリング ※ナイフ投影の仕様変更あり→コメント欄チェック – YouTube」の 8:40 ~ 10:10
もっとシンプルで良い場合は、 Shift + A キーで表示されるメニュー「メッシュ」→「円柱」で円柱を作成して、 S → マウス移動で全体を小さくしてから、S → Z → マウス移動で高さを調節すると、細長い円柱を作ることができます。
ループカットで辺を増やす
TAB キーで編集モードに入り、 2 キーや 3D Viewport 左上の「選択モード:面」を押してから、平面メッシュをクリックして面を選択します。
Ctrl + R キーを押して、マウスホイールを回転させると、縦に辺が増えるので、9個程度増やしたらクリックして、そのあと位置を調整できますがマウス移動をしないでもう一度クリックで確定します。
※横の辺が増える場合はマウスポインタの位置を変えてください。

Loop Cut(ループカット) ツールは、 Loop Cut and Slide(ループカットとスライド) オペレータのモーダルツールバージョンです。このツールは、選択した辺と交差する新しい辺ループを挿入することにより、面ループを分割します。
Loop Cut(ループカット) – Blender 4.5 LTS Manual
以下は、マウスホイールを回転させて、辺を増やしている部分の動画です。
プロポーショナル編集で辺を移動
プロポーショナル編集を有効にして、旗のゆらめきで山となる部分の辺を選択します。
- 3D Viewport の右上の「プロポーショナル編集」を有効にします。O キーでも切り替えられます。
右隣の「プロポーショナル編集の減衰」はスムーズを選択しています。 - 3D Viewport の左上の「選択モード:辺」を選択します。2 キーでも選択できます。
- ループカットで作成した辺の7割目あたりの位置の辺を選択します。

Proportional Editing is a way of transforming selected elements while also affecting the nearby unselected elements. The farther away an unselected element is, the less it will be affected (hence the “proportional”). This feature is very useful for smoothly deforming dense meshes.
プロポーショナル編集は、選択した要素を変換しながら、近くの選択されていない要素にも影響を与える方法です。選択されていない要素が遠ざかるほど、影響は少なくなります (したがって、「比例」します)。この機能は、密なメッシュをスムーズに変形するのに非常に役立ちます。
Proportional Editing(プロポーショナル編集) – Blender 4.5 LTS Manual と Google 翻訳
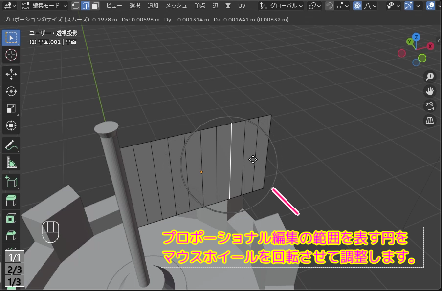
G キーを押して辺を移動させようとすると、プロポーショナル編集の影響範囲を表す円が表示されるので、マウスホイールを回転させて、旗の半分程度を囲むサイズに調整します。
※円が表示されない場合は、円が大きすぎて画面に表示されていない場合もあるので、ホイールを多く回転させてみてください。

プロポーショナル編集の円を調整した後、Y キーを押して Y 軸固定の移動をマウス移動で行います。
選択した辺が移動すると、円の中の周囲の辺も連動して、なめらかに変形します。

反対側の辺で、同様に逆方向に移動させるとS字のゆらめいた形が作られます。
以下は、プロポーショナル編集でゆらめく旗の形に変形させる部分の動画です。
プロポーショナル編集の連動の仕方について
プロポーショナル編集については以下の記事を参照してください。
変形した旗の確認
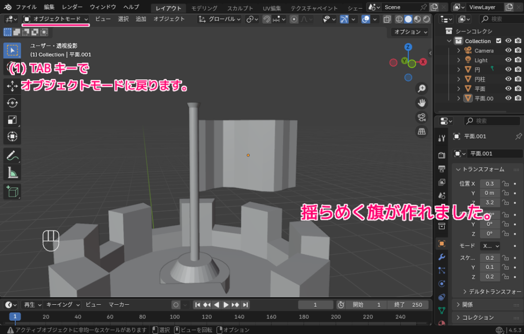
TAB キーで、編集モードからオブジェクトモードに戻ります。
以上で、揺らめく旗が作成できました。
#ループカットの辺の数を増やしたり、スムーズシェードを使うとより滑らかになると思います。

関連記事
旗を設置した塔の部分の作成については、一部ですが、以下の記事で紹介しています。
まとめ
- ループカットで、平面メッシュに縦の辺を増やし、それをプロポーショナル編集で周囲の辺を連動させてなめらかに移動させて、ゆらめく旗の形を作りました。
参照サイト Thank You!
- Blender – The Free and Open Source 3D Creation Software — blender.org
- Loop Cut(ループカット) – Blender 4.5 LTS Manual
- Proportional Editing(プロポーショナル編集) – Blender 4.5 LTS Manual
- 【blender 2.9】カンタン!塔のモデリング ※ナイフ投影の仕様変更あり→コメント欄チェック – YouTube 10:00 ~ 12:10
記事一覧 → Compota-Soft-Press



コメント